Inspiration and Motivation - Why simulate logical human thought?

Logical Thinking
Humans are not bound by logical thinking and often get things wrong when using their imaginations to explore what-if scenarios. Logic can help us reach valid conclusions through the elimination of falsehood, deception, error, inconsistency, conflict, contradiction and tautology, which result from human imaginings that are essential to the process of creative thinking. [1] Such "imaginings" might help us for instance to find the best answer to the question of how we might treat others. Jesus said, according to Matthew 7:12 - "Therefore all things whatsoever ye would that men should do to you, do you even so to them: for this is the law and the prophets." Unfortunately this maxim leaves the answer of what some might do with their own imaginings to the degree that they would find perfectly acceptable touching the genitalia of others because that is what they would want others to do to them.
Illogical Thinking?
(Note: Bare with me here for a moment. While the majority of the motivation for this endeavor is based upon my own personal religious belief, if religion turns you off and you try to avoid it and any examination of it in sympathy with President Abraham Lincoln's[2] opinion, to wit: "It will not do to investigate the subject of religion too closely, as it is apt to lead to infidelity." please note that the product of this endeavor is entirely logical[3] and upholds fidelity of belief while the proof of concept is reliable and valid.[4])
I vividly remember the two ladies in Vacation Bible School[5] who introduced me to Jesus Christ and to the idea that Jesus Christ is the Son of God (or as some proclaim is God) and that God is the Creator and the Ruler of the Universe and the Creator and Ruler of man and that God is therefore superior to man. I still have the plaster casts of a lion's head (but have since lost the other bible story castings). As a result of their knowledgeable introduction, I accepted Jesus Christ as the Son of God and that God is the rightful Ruler of the universe and of man, even though the later assertion of my belief may have come about from a different perspective and direction than your own, whether you belief in God or not. Some feel that my belief can not possibly be substantiated by logical thinking and is a belief which can only be rooted in faith. Others feel my belief is the result of illogical thinking.
Computers
Less than ten years later after being introduced to Jesus Christ a Presbyterian minister[6] introduced me to the idea that computers were invented by man to do things faster and with greater accuracy and reliability than man, such as bookkeeping and playing games like Tic-Tac-Toe and "thinking" logically and mathematically, and that computers were superior to man in that regard. I recall asking then what conclusion had computers reached about the existence of God. The answer I was given was that computers said "...they did not have enough information"[7]. I wondered then if man, having created so many other things and now the computer, if man had also created God. (For those whom this question offends, please forgive me.) I also wondered if computers did in fact have enough information, what their answer might be but as we have learned from the game show Jeopardy a valid answer to any question asked of IBM's Watson computer must already be known.

(As a side note, computers are often used to peer into the past and future. Planetariums can take as far back or as far ahead as we like because one of the dimensions of physics is time and events through time can be mathematically modeled. Even weather can be quite accurately modeled for short durations most of the time. Computers are also quite good at predicting opponents moves in the game of chess and finding the dependent variable upon being given a list of the states of sufficient independent variables.)
Logic, God, Computers and Man
Hanoi Hannah

However, it was Duong Thu Huong's claim in about 1966 that the North Vietnamese would win the Vietnam War because Marxist-Leninists based their social, economic, and political systems on logic and (in their not so humble opinion) logic was superior to God that inspired me to use a computer to tackle the question and to obtain computer verified proof that Marxist-Leninists were wrong. (Traditionally an identical point of view is held by some individuals, corporations and States that money is God or at least superior to God.) Since most of my forefathers were Baptist ministers going back no less than seven generations I took issue with this claim and disputed it, knowing that for one thing if logic were superior to God I probably would not be here.
Even if man created computers and man created God it is not likely that a computer would be able to take the place of God. For one thing if logic were superior to God and logic were put into God's place as the foundation of every system then every system would inevitably have to be turned over to a computer, since as noted above computers are superior to man in their ability to do logical or mathematical thinking. Even the Marxist-Leninists North Vietnamese have not been willing to turn everything over to a computer but have instead reserved some measure of control for themselves. They do not publish the law in the form of a polychotomous key, nor does any other country claiming their system is based on logic or that logic is superior to God.
I was thus inspired to obtain computer verified proof that logic is inferior to God, if not to man, and that the Marxist-Leninists North Vietnamese were sadly mistaken, although they have since reached this conclusion for themselves as evidenced by their actions in difference to their words.
Simulation of Logical Human Thought
Unfortunately, even though HAL of Kubrick's 1968 production of 2001: a space odyssey, may have been able to answer the question of whether God existed or not HAL was an imaginary computer and unable to take the question. But most likely, even if HAL had been real, HAL would have given the same response as my minister.[8]

Most likely, however, in 1968 as the result of Kubrick's 2001, I realized that in order for a computer to reach a conclusion as to whether God exists, in addition to having enough information, a computer would have to be able to think logically at the same level as a human[9], so I began to search for a way to get a computer to do just that. I started with Boolean algebra but the fact of the matter was that the Soviets were using binary logic to perfect their State and their State was still imperfect and not improving.
The Computer Program

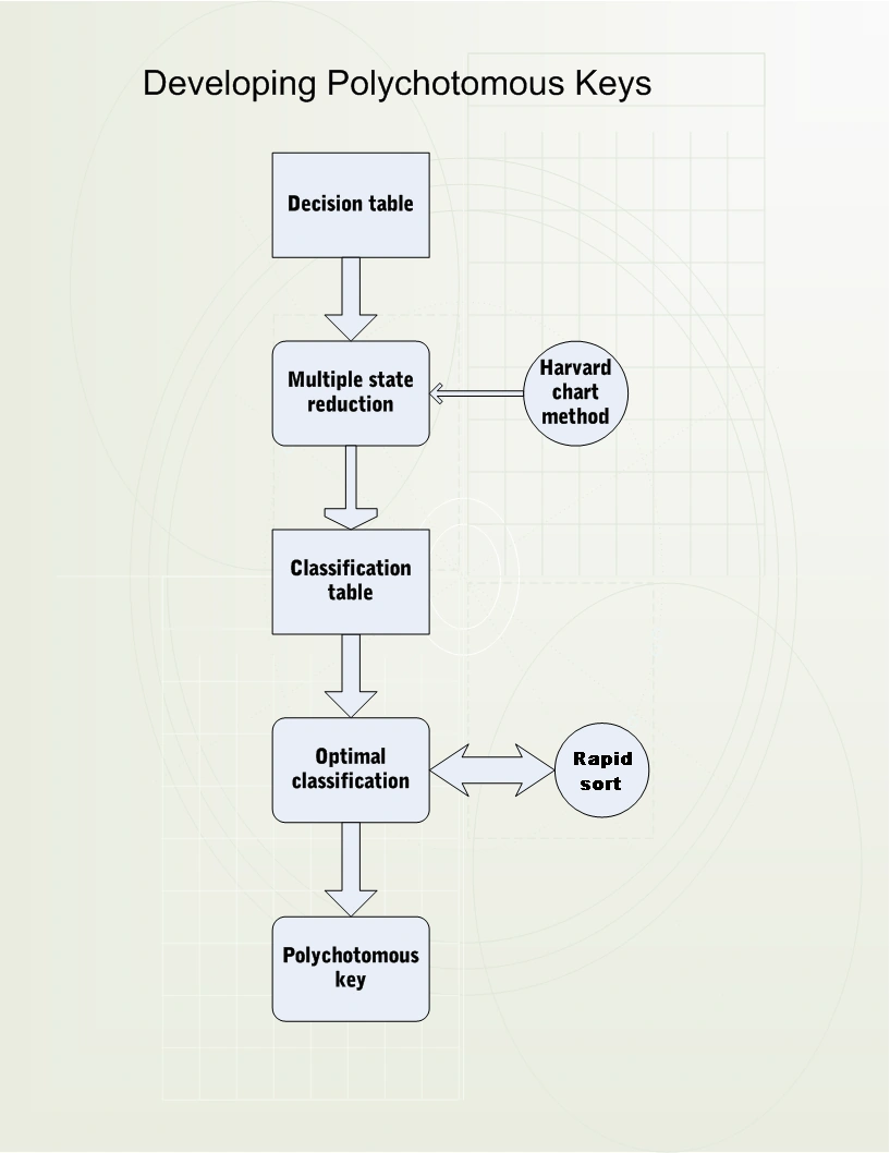
Then by chance I discovered a book[10] that described a method of reducing logical equations to minimum form. The method is called the Harvard Chart Method of logical equation reduction. It was said by Hunter that the method was suitable for reducing to minimum form binary logical equations with five or more variables. It appeared that the method lent itself very well to computerization and could potentially reduce equations having an unlimited number of variables; limited, of course, only by the capacity of the machine on which the method was running. But as mentioned, binary logic might be native logic for computers but is not native logic for humans and was not getting the Soviets anywhere and instead making them sound like idiots, so I concentrated on a way to convert the method to handle many-valued states[11] on the grounds that binary states cannot accommodate such human states as "maybe".
Multi-valued Logic

In less than a few weeks I was able to make the modification and to begin testing the capability of the program. One test involved assigning meaning to the multi-valued symbolic variables. The first meaning I decided to assign was "happiness" for the dependent variable and "love" and "money" for the two independent variables, with "none," "lots," and "some" assigned as the states or values of each independent variable. Mind you this was a very rudimentary and limited test but was required due to the limited amount of memory (4K) and speed (4mhz) of the computer I had available at the time. (TRS-80 Model I).
Proof of Concept

I then asked several people to define happiness in terms of no, lots or some, love and money, converted their definitions to multi-valued logical equations and then applied the multi-valued logical equation reduction program. Sure enough as the program spit out the results for each person's definition they remarked that it was just like they had turned to a friend and said "I believe such and such.." and their friend replied "...oh you mean precisely this and that." It was fascinating. The first artificial intelligence program based on multi-valued logical equation reduction.[12][13]
I published the computer program in printed form as shown below in 1981 (currently published online here) as proof of concept[14] (A distributed or parallel processing version is being considered.) and went on to something else.
Harvard Basic

Binary Logical Equation Reduction version 2.2 <== click here for full listing
Multi-valued Logical Equation Reduction version 11.1 <== click here for full listing
Practical Applications
Practical Applications <== click here to be redirected
But what about God?
But what about using the program to determine whether God exists or not? Evolutionists had long since argued that time and not God had created the universe and everything in it, including man. Humm... I had almost forgotten my original purpose and goal.

So beginning in about 1990 I began looking for hardware capable of reducing an equation with far greater number of variables than two. I went to Harvard and to MIT and to the University of Syracuse and to Florida State University before I was ever asked how much computer time and memory I would need. Since I had never really asked that question myself I sat down and determined that memory size for the multi-valued Harvard Chart matrix would be equal to the number of bytes per logical state times the number of states per independent variable raised to the power of the number of independent variables raised to the power of two, which as it turns out would limit me to only 32 variables and 32 states on the largest machine then available. It appeared I had reached another plateau with that limit. The idea of reducing an equation, based on a much larger number of variables and states, sat on the shelf again until 1996, along with the idea that one day I might also rewrite the program to operate "on the fly."[15] Although this would not eliminate the time constraint for processing it could reduce the large amount of memory required for the matrix to hold the data. Perhaps parallel programmers or dedicated hardware of the future might be able to overcome the memory and time constraints.
A Personal Revelation

One day in 1996 I decided to look at the program again to see in fact how I might rewrite it to operate "on the fly" when all of the sudden it hit me. I already had the answer to the original question I had asked! Computers are known to be superior to humans in their ability to crunch numbers and certainly therefore superior to man in the number of variables they can reduce. Even if a computer can reduce a greater number of variables to minimum form than a human, however, they can not reduce nearly quite so many as God. Even the North Vietnamese were unwilling, unable and not ready to turn their autonomy and the autonomy of their state entirely over to a computer. Certainly, if the North Vietnamese could retain some modest measure of control on the grounds that any logical system they might devise was not sufficient enough to entrust entirely to a computer then no other conclusion can be reached except that no logical system man can devise is sufficient enough to entrust entirely to a computer versus God. The only entity that is sufficient to entrust any logical system to is God, as is done by at least one sovereign nation, which proclaims on its currency that "In God We Trust."
Fact based faith
Consequently the only logical conclusion is that there is not and never will be a computer or person capable of reducing an infinite number of logical equations having an infinite number of variables with an infinite number of states to minimum form instantaneously and be the first entity to do it other than God.[16] Some entity must be able to reduce an infinite number of variables and states to minimum form even if we have to create one in our imaginations to do it and the only logical entity capable of doing it, whether we have created that entity (or whether that entity has created us), by definition, is God. God is the only entity who has the capability by definition to do this[17], even if the possibility of God's existence in the real word is denied. Only God, by definition, is capable of reducing an infinite number of logical equations having an infinite number of variables with an infinite number of states to minimum form instantaneously and to have done it first.
Of course I can ask, what about time? Can not time fulfill this definition? In terms of a closed environment with a finite number of equations, variables and states, can time result in an environment which has reached the ecological and biological equivalent of minimization. For now this is the only question I will raise about the ability of time to accomplish everything which has been accomplished without the existence of God including human evolution of memes?
While the idea that God exists by definition is irrefutable the idea that God exists in reality on the grounds that God is an entity that can perform such a real task for the reason that the task exists is like the "something" that can replace a vacuum in the idea that nature abhors a vacuum. There must be something capable of filling it, otherwise how would a vacuum as an artifact of reality exist? You can't say a vacuum is unfilled space without also answering the question of what might fill it.

Likewise, even though you can say that the curved line in an asymptotic function such as remains curved and never becomes straight (although is assumed to get straighter[18]), even as they approach infinity (just as you can claim that God in reality does not exist), the facts are that you can still treat the curved line in reality as if it is straight where the distance between the curved and the straight line is after some point too small to measure. At such a point the distinguishing criteria between the curved and the straight line, for all real and practical purposes, no longer exists. At best you can say that the straight line began as a straight line and the curved line began as a curved line but that at some point the difference between the curved line and the straight line can not be measured.
Taking the existence of God on faith as fact is like treating the curved line as if it is straight at some point without risk of erroneous consequence (except perhaps the risk you take from the belief and response of some humans who can not make this leap of faith and are unable to treat the curved line as straight, even when the difference between the curved and the straight line is too small to measure). Treatment of the abstract as concrete in the real world, whether based on the absence of any measurable difference between the abstract and the concrete, is permitted by science in the real world, just as the abstract is concrete (accepted) by the mind inside the brain between your ears. Accepting the abstract as concrete can be very upsetting for those supposedly in control of the concrete world who are unable to make a leap of faith necessary to treat the curved line as straight after the difference between the curved line and the straight line can not be measured. To fully comprehend and rely upon the Calculus one must, however, acknowledge this distinction and make this leap of faith or become self-disqualified as representative of the State.One does not entrust the State to those incapable of facing reality nor religion to those incapable of recognizing God and entrusting their spirits into God's hands.

For some this is a very difficult concept to comprehend and may be the reason the Dalai Lama says diplomacy with Beijing has failed. How can something be real and yet not of this world? The idea of the immeasurable being not of this world, yet real, is likewise expressed by Jesus' statement to Pontius Pilate that, "My kingdom is not of this world. If My kingdom were of this world, then My servants would be fighting so that I would not be handed over to the Jews; but My kingdom is not of this realm" (John 18:36 NASB). The unbeliever is thus doomed to viewing the curved line as curved and the straight line as straight, despite the fact that the curved line may be treated as straight, at some point as it approaches infinity where the distance between them can not be measured.
One implication of this logic and math is that at some point we can not and should not treat the curved line as straight when the distance between them is measurable. For instance, intentionally letting go of the steering wheel while approaching a cliff in expectation that God will turn the wheel for us falls into the area of the curved line where the distance between it and the straight line is measurable (our area of responsibility). On the other hand, having faith that God will resolve the consequences of our death, should we become incapacitated and unable to turn the wheel in time to avoid an accidental crash, falls into the area where the distance between the curved and the straight line is not measurable (God's area of responsibility). It is our responsibility to know, understand and to respect this difference. In terms of the number of variables and states that make up an equation this idea applies as well. Your area of responsibility is limited to only the number of variables and states your can handle and those greater than you can handle must be turned over to God. "You" in this case includes the abilities of others in both the horizontal (present) and the vertical (past) realms. When the variables and states are too great to handle then the equation falls into God's realm.
There is therefore no logical barrier to having faith in God as the Supreme Ruler of the Universe or to believing that Jesus Christ is Divine as a matter of faith, above and beyond the logic of humans or the logic of the computers we have made.[19].
Conflict Resolution
While the concept of the Judao, Christian Islamic God tends to originate with Abraham it follows that the differences between these divisions lies with Abraham as well. By stepping back to a time before Abraham it is possible in theory to avoid the conflict which keeps the world on the brink of nuclear Holocaust which is centered around Jerusalem.
While the spiritual and philosophical may be taken from the events and times of the descendants of Abraham their current struggle against each other is proof positive that something - perhaps the human side of the perspective is extremely flawed. Rather therefore than joining the Crusades of the Middle Ages which pit Christians against Muslims or the Inquisition or Nazism which pit Christians and Arians against Jews Government today needs to distance itself from taking sides except in cases like the World Trade Center bombings where non-combatants were hurt and killed. While Muslims may feel they have good reason to destroy Jews and Christians once they step over the line and do so in an illegal or immoral manner or in a manner which involves anyone who is not a willing participant in the conflict then government must shut them down. Such an objective point of view is the only rightful view that government can take. This is something the descendants of Abraham need to accept and understand - keep your internal conflict between yourselves or accept not only the wrath of God for your misdoings but the wrath rather than the support of the state.
Conclusion

Now that the question has been answered as to how God is real by virtue of our ability to treat Him as real on the grounds of logical definition, the question must be asked as to how God defines us? Does God see us as good or does He see us as evil? Does God see us as imaginary or as the temporary means to an end or does God see us as permanent and real? To answer these questions requires that you study the Bible as I was taught by the Seventh Day Adventists.
Implications
If God can be defined as the only entity capable of reducing an infinite number of logical equations, having an infinite number of variables with an infinite number of states to minimum form instantaneously and to have done it first then in the beginning there was but one force and that force was God. What does this say about everything else?
What does it say about forces?
According to our best and most advance scientific reasoning and understanding forces came to exist before anything else according to the Big Bang theory. This coming to be of forces is responsible for space coming to exist and then particles in the form of "condensed" or "solidified" forces called matter. Forces are then responsible for both the existence of space and the existence of matter which we call the universe.
The interaction of forces and matter over enormous amounts of time is responsible, according the the Theory of Evolution, for the existence of everything else, including the existence of our belief in God as a temporary explanation how a single force might be responsible for the creation of everything from the beginning along with the ramifications. Many accept the biblical story of creation as a non-literal and non-scientific explanation for children not subject to scrutiny but to faith. This story does not change God's role as Creator or His use of significant amounts of time, the process of evolution and mutation as His tools.
Work to be done.
Interestingly enough the role of fractals has not yet been dealt with and fractals may in fact have an important role. The reason is that in logic, be it binary or polynary each variable is kin to another integer dimension. in fractal geometry, however, dimensions may be fractions as well. Perhaps in a situation where the value or state of one dimension or variable interferes or changes the value or state of another there is a twilight zone where complexity becomes extreme. In conventional mathematics such conditions are called monsters which only fractals can slay. Perhaps such monsters exist in logic which only fractional dimensions can reveal and fractals can likewise slay.
Notes and References
- ↑ Note: This endeavor subscribes to the Anthropic Principle.
- ↑ [16th US President (1809-1865)]
- ↑ I have recently (July 18, 2012) updated my own personal religious beliefs to include the matter of perfection, which does not exist in nature but rather is our definition of God
- ↑ Discussion or examination by non-believers, however, does not offer them the advantage of using a torque wrench instead of a box wrench. One can not fully appreciate the advantage of using a torque wrench before stripping a few bolts by not using one.
- ↑ First Seventh Day Adventist Church in Greensboro, NC
- ↑ I was attending Lake Waccamaw Presbyterian Church, ministered by Rev. Vaughan, in absence of a Seventh Day Adventist church in the area.
- ↑ ...as one might speculate as to what a modern art sculpture was "saying."
- ↑ In Stanley Kubrick's 1968 movie "2001: a space odyssey" the onboard HAL9000 series computer gave the verbal response, "I'm sorry Dave, I don't have enough information." in answer to Dave's question, "What happened?" regarding his loss of radio communication with Frank ET: 1:33:09
- ↑ See Predicate logic.
- ↑ “Digital/Logic Electronics Handbook” by William L Hunter (pages 112-113, 1st ed., 1975, Tab Books, Blue Ridge summit, PA) ISBN 0830657740 ISBN 0830657746 ISBN 9780830657742, LCCN: 75029681, Dewey: 621.3815, LC: TK7868.D5 H86
- ↑ The phrase multiple states is synonymous with many-valued statesor Polynary states (See Polytrope and Nominal number), however, students may erroneously interpret the phrase multiple states to mean a string of binary digits rather than a variable with more than two possible states. While quantum supposition means two states of a variable that exist at the same time and form a third state the idea here is that such variables are lower rules with their dependent variable forming an independent variable in a higher rule. (
- ↑ Note: Some persons attribute human understanding to qualities beyond that which can be conveyed by the spoken or written word. In that sense human understanding may in deed be greater than can be expressed by the spoken or written word. In terms of logical comprehension of the spoken or written word, however, the process of reducing a multi-valued logical equation to minimum form, for all practical purposes IMHO, is what interpretation of one's understanding of the spoken or written word is all about. (See Chinese Room)
- ↑ We are all experienced in using electronic calculators to enter numbers in base ten, to have them converted to base two, to have an arithmetic operation performed on them with the results converted back to base ten and displayed. We assume the same results can be achieved using logical equation reduction since conversion works for number systems. The values, however, used in arithmetic are certain in both systems. Some people argue that since uncertain values can be represented by probability values (0,.1,.2,...,1) that even uncertain values can be processed by converting uncertainty to probability values and probability to percent (0 to 100) and percent to base one hundred and base one hundred to base two, followed by reducing base two to minimum form, reversing the sequence of conversion and ending up with an equation which has been reduced to minimum form without loss of meaning. Unfortunately this is not the case since uncertain values may also be undecided by having a probability value of .5 (fifty-fifty). Logical equations which respect such variable values must be reduced to minimum form in their native base if the meaning they represent is not to be arbitrarily changed.
- ↑ Student essay by Steven G. Krantz, "The History and Concept of Mathematical Proof", February 5, 2007[1]
- ↑ BTW - discovery of the Rapid sort occurred as the result of attempting to increase speed by utilizing more memory.
- ↑ Compare this with a possible definition for say an Emperor as one who has within a specified period of has correctly reduced to minimum form the greatest number of valid logical equations, having the greatest number of variables with the greatest number of states before any other entity as indication of the right to hold such title.
- ↑ Logical definition of God: "The first entity to have reduced to minimum form instantaneously an infinite (unbounded) number of logical equations with an infinite number variables having an infinite number of states." God logically exists by definition in the same sense that by definition the center of a circle, sphere or barycenter exists or that the characteristics of an asymptote can be determined by implication.
- ↑
- ↑ And in fact I have accepted, as the basis of my personal faith that Jesus Christ, as the Son of God, is God in part to reconcile Newton's placement of the First Commandment before God, which clearly states, "Thou shalt have no other God's before me." Jesus Christ does not place Himself before God but rather places Himself in the role of God's instrument to accomplish our understanding that our treatment of even the least among us is the seed we sow and the seed of the harvest we will reap. The matter is one of a past misunderstanding of who and what God is and the majesty of the forms He may take. Does not the butterfly and the caterpillar or the chicken and the egg have the same DNA in common?